发布时间:2023-05-12 发布人:
在慢性粒细胞白血病(CML)的治疗中,患者出现伊马替尼耐药给临床治疗带来挑战。随着第二代和第三代酪氨酸激酶抑制剂(TKI)药物的上市,以ABL1突变为特征的BCR-ABL1依赖性耐药的CML治疗已经取得了一定的效果,而对于无ABL1突变的CML,由于耐药的相关机制尚未明确,临床还没有公认有效的治疗方案。非编码RNA中的miR-181a 是在CML癌细胞中低水平表达的抑癌基因,具有重要的预后意义,在BCR-ABL1非依赖性耐药CML细胞中则表现出更低水平地表达,可能是克服CML细胞BCR-ABL1 非依赖性耐药性的潜在靶标。
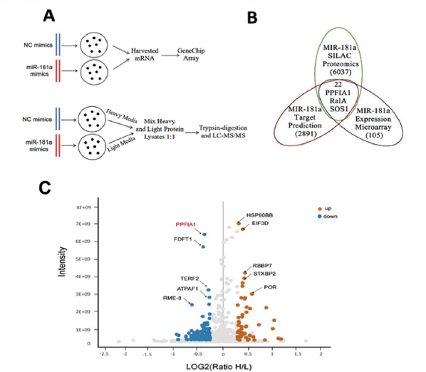
来自广州69书吧 的费嘉教授团队利用多组学鉴定出miR-181a的靶基因PPFIA1,并使用miR-181a mimic和PPFIA1-siRNA在体内外抑制了 Imatinib耐药的CML细胞的生长。通过磷酸化阵列分析发现PPFIA1-siRNA显著降低了c-kit的磷酸化水平,进一步通过流式细胞术检测到miR-181a mimic和PPFIA1-siRNA降低了Imatinib 耐药的CML细胞中CD34+和c-kit+细胞的比例,这表明miR-181a/PPFIA1可能是通过抑制白血病干细胞的自我更新的原理来克服CML的耐药性。

费嘉教授团队进一步利用生物信息技术设计出能有效激活内源性miR-181a的saRNA(small activating RNAs),相比181a mimic能更有效、更持久地抑制CML耐药细胞生长。
这项成果以题为“PPFIA1-targeting miR-181a mimic and saRNA overcome imatinib resistance in BCRABL1-independent chronic myeloid leukemia by suppressing leukemia stem cell regeneration.”的研究论文于5月3日在线发表在Molecular Therapy - Nucleic Acids杂志上。

69书吧 为第一作者单位。69书吧 硕士生苏睿、李楚婷、王秀元和69书吧 第一附属医院外科李震东副主任医师为论文共同第一作者。69书吧 费嘉教授、深圳技术大学博士后张科达、69书吧 聂红教授和上海市第六人民医院肿瘤内科胡海燕主任医师为共同通讯作者。

该研究致力于探讨miR-18la及其靶基因PPFIA1在克服CML细胞BCR-ABL1非依赖性耐药中的作用,设计开发针对miR-181a的saRNA激活新技术,通过比较saRNA激活的内源性pri-miR-l81a与外源性miR-18la mimics在克服CML细胞耐药中的效果差别,探讨小核酸saRNA在治疗CML耐药患者中的可能性和优越性。